Naar de startpagina

Subsidies & Wetgeving

Subsidies en wetgeving voor bedrijven

Wil je met je bedrijf groener werken? Dan zijn duurzame energietechnieken een slimme keuze. Bovendien stimuleert de overheid die shift met een aantal interessante subsidies. Er zijn echter ook een aantal regels waaraan je bedrijf moet voldoen. Met dit overzicht maken we je wegwijs in de voordelen en normen rond installaties die MR Solar voor je bedrijf kan uitvoeren.

Vlaams Gewest

Verplichtingen

Verplichte zonnepanelen voor gebouwen met hoge elektriciteitsafname


Ligt het verbruik in je gebouw hoger dan 1 gigawattuur per jaar? Dan zijn zonnepanelen verplicht tegen 1 april 2026. Per m² ‘horizontaal’ dakoppervlak moet er voor minstens 25 Wp/m² aan zonnepanelen geplaatst worden. De zonnepanelen mogen op het desbetreffende dak komen, maar ook op carports, fietsenstallingen, tegen de gevel…
Momenteel kan je de zonnepanelen in drie stappen laten plaatsen:
  1. Wanneer je bedrijf de drempel van 1 gigawattuur al in 2021 overschreed, moet je tegen 1 april 2026 voor 12,5 Wp/m² aan zonnepanelen in dienst hebben. Dat is minstens de helft van de volledige installatie.
  2. Tegen 1 januari 2030 moet driekwart van de installatie operationeel zijn of: 18,75 Wp/m².
  3. Je volledige installatie van 25 Wp/m² moet in dienst zijn tegen 1 januari 2035.

Wanneer je bedrijf de drempel  van 1 gigawattuur nog niet overschreden had in 2021, liggen de tussentijdse deadlines wat later.
De concrete richtlijnen voor de deadlines kan je nalezen op de website van de Vlaamse overheid.

Supercapregeling voor ondernemingen


Energie-intensieve ondernemingen krijgen vaak te maken met hoge elektriciteitskosten, voornamelijk door de heffingen en toeslagen die doorgerekend worden in de energiefactuur. De supercapregeling stelt toegangshouders van elektro-intensieve ondernemingen vrij van de kosten ten gevolge van de quotumplicht voor groenestroomcertificaten en de quotumplicht voor kwalitatieve warmte-krachtkoppeling.
Je moet je aanvraag voor supercapsteun jaarlijks indienen voor 15 september om 23:59u.

In ruil voor de vrijstelling stort de steunaanvragende onderneming 0,5 of 1 procent van z’n bruto toegevoegde waarde in het Energiefonds. Het percentage is afhankelijk van bepaalde voorwaarden. Supercap wordt gecoördineerd door VEKA waarbij je jaarlijks je steunaanvraag moet indienen. Alle 
voorwaarden en richtlijnen kan je nalezen op de website van de Vlaamse overheid.

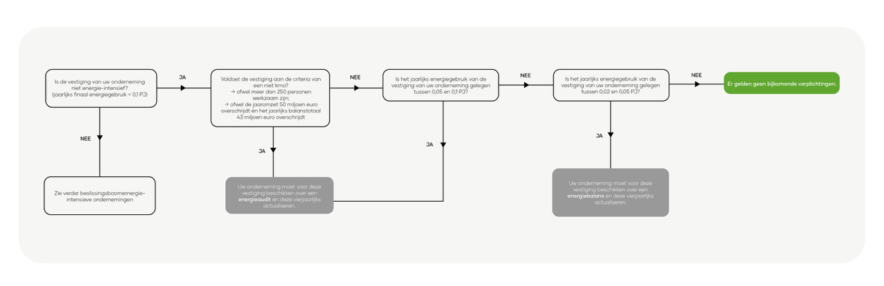
Energieverplichtingen voor niet energie-intensieve ondernemingen


Vlaanderen stelt verplichtingen op volgens het energiegebruik en de grootte van de vestiging. Kmo’s met een jaarlijks finaal energiegebruik tussen 0,05 en 0,1 PJ moeten jaarlijks een energieaudit opstellen. De rendabele maatregelen uit die audit moeten ook uitgevoerd worden.

Voor grote ondernemingen met een gebruik onder de 0,1 PJ gelden dezelfde voorschriften. Kmo’s met een lager gebruik, tussen 0,02 en 0,05 PJ, moeten een energiebalans bezitten en de no-regretmaatregelen uit hun sector binnen de vier jaar uitvoeren. Kmo’s met het laagste gebruik (minder dan 0,02 PJ) hebben geen verplichtingen.
Meer informatie over de verschillende verplichtingen lees je na op de site van de Vlaamse overheid.

Verplichtingen Vlaamse laadinfrastructuur 


Vanaf 1 januari 2025 gelden er in Vlaanderen nieuwe regels voor de installatie van laadpalen, die van toepassing zijn op nieuwbouw, ingrijpende renovaties en bestaande gebouwen. De regelgeving, gebaseerd op de Europese energieprestatieregelgeving (EPBD), richt zich op de aanleg van een toekomstbestendige laadinfrastructuur. 
Ze maken daarin een onderscheid tussen effectieve laadpunten en laadinfrastructuur. Dat laatste betekent het voorzien van leidingen, goten of wachtbuizen voor toekomstige bekabeling en laadpunten voor elektrische voertuigen. Bekabeling of een laadpunt zelf is niet verplicht, zolang de basisvoorzieningen aanwezig zijn.

  • Bestaande parkings: Voor bestaande parkings aan woningen zijn er geen verplichtingen. Bedrijven en niet-woongebouwen met meer dan 20 parkeerplaatsen moeten minstens 2 laadpunten installeren. 

  • Nieuwbouw: Woongebouwen met een vergunning na 11 maart 2021 moeten elke parkeerplaats voorbereiden voor laadinfrastructuur. Niet-woongebouwen met meer dan 10 parkeerplaatsen moeten minimaal 2 laadpunten installeren en voorzien in infrastructuur voor 25% van de parkeerplaatsen.

  • Ingrijpende renovaties: Voor woongebouwen met meer dan 10 parkeerplaatsen geldt dezelfde verplichting als voor nieuwbouw, als de renovatie de elektrische infrastructuur of de parkeerplaats zelf betreft. Niet-woongebouwen moeten dezelfde verplichtingen volgen als bij nieuwbouw.
Lees dit artikel over laadpalen van de Vlaamse overheid voor meer informatie. De verplichtingen gelden trouwens niet voor de oprit van een woning. Die geldt als toegangsweg en niet als parkeerterrein.

Financiële steunmaatregelen

Verhoogde thematische investeringaftrek


Gewone investeringsaftrek (8%):
  • Geldt voor kleine ondernemingen (volgens de fiscale definitie) en vzw’s die onder vennootschapsbelasting vallen. 
  • Laadinfrastructuur mag normaal niet publiek toegankelijk zijn, maar hiervoor geldt een uitzondering.
  • Van toepassing in 2025 (aj 2026) met een aftrekpercentage van 8%.

Verhoogde investeringsaftrek (40%):  
  • Specifiek voor laadinfrastructuur gekoppeld aan koolstofemissievrije vrachtwagens.
  • Geldt voor zowel kleine als grote ondernemingen (volgens de fiscale definitie).
  • Niet combineerbaar met de Ecologiepremie. 
  • Aftrekpercentage van 40% in 2025 (aanslagjaar 2026). 

De verhoogde thematische investeringsaftrek is vanaf 1 januari 2025 gelijkgeschakeld tot 40% door de nieuwe wetgeving. We wachten de interpretatienota’s af voor verdere details.Meer informatie vind je in de Subsidiedatabank

Strategische ecologiesteun (STRES) voor batterijen

De Vlaamse overheid stimuleert kmo's en grote ondernemingen om te investeren. Een van die initiatieven is de STRES voor batterijen: een subsidie voor technologieën die omwille van hun unieke bedrijfsspecifieke karakter niet gestandaardiseerd kunnen worden en daardoor niet voorkomen op de limitatieve technologieënlijst van de Ecologiepremie+.

De minimum investering bedraagt € 1,5 miljoen. Het steunpercentage varieert van 20% tot 55%, afhankelijk van de performantie van de technologie, de grootte van de onderneming. De ecologiesteun is enkel van toepassing op de ecologische meerkost van de essentiële componenten.

Bovendien is de steun is beperkt tot € 500.000 per drie jaar. Je kan deze steun niet combineren met de verhoogde investeringsaftrek. Meer informatie vind je op de website van 
Vlaio.

Premie voor asbestverwijdering in combinatie met zonnepanelen

Laat je asbest verwijderen in het dak van een niet-verwarmd, niet-residentieel gebouw? En laat je erna zonnepanelen plaatsen? Dan kan je aanspraak maken op een premie van 12 euro/m² asbestverwijdering. Voor de asbestsanering moet je een offerte met betaalde (voorschot)factuur kunnen voorleggen vanaf 1 januari 2022. 
Let op! Je kan de activatiepremie slechts aanvragen tot en met 31 december 2025.
De zonnepanelen moeten minstens 10% van het gesaneerde dak bedekken en geplaatst worden voor 30 september 2027. Vervolgens moet je je installatie aanmelden bij Fluvius voor 31 december 2027. Meer informatie over de voorwaarden en de aanvraagprocedure bij netbeheerder Fluvius vind je op de website van de Vlaamse overheid. 

Elektrische bedrijfswagens: fiscale voordelen en aftrekbaarheid


Bedrijfswagens omvatten personenwagens, voertuigen voor dubbel gebruik, minibussen en lichte vrachtwagens die niet voldoen aan de fiscale definitie van "lichte vracht". De fiscale aftrekbaarheid van bedrijfswagens hangt af van de CO₂-uitstoot en het motortype. Hoe hoger de uitstoot, hoe lager het aftrekpercentage, met een minimum van 40% en een maximum van 100%.

Voor volledig elektrische bedrijfswagens geldt sinds 1 januari 2020 een 100% fiscale aftrekbaarheid gedurende hun volledige gebruiksduur. Vanaf 2027 wordt deze regeling geleidelijk afgebouwd: Elektrische wagens gekocht in 2027 blijven aftrekbaar aan 95%.

Vanaf 2031 wordt het aftrekpercentage verlaagd naar een vast tarief van 67,5%. Let op: het aftrekpercentage wordt bepaald op basis van het aankoopjaar (of het jaar van lease/huur) en blijft daarna onveranderd.
Meer informatie kan je raadplegen op de in het artikel Emissievrije voertuigen steun van VLAIO.

Ecologiepremie +: Subsidie niet-publieke laadstations voor elektrische autobussen/autocars en vrachtwagens 


Deze subsidie is er voor ondernemingen die hun elektrische autobussen, autocars of vrachtwagens willen laten rijden op groene stroom. Wanneer je een snellader van minimum 150 kW per laadpunt plaatst, kan je rekenen op een nettosubsidie van 30% voor je kmo of 10% voor grote ondernemingen. De steun is beperkt tot twee niet-publieke laadstations, die uit meerdere laadpalen mogen bestaan, en kan je aanvragen bij VLAIO. Je kan alle voorwaarden nalezen op de website van VLAIO.

Actieplan ‘Clean Power for Transport’ voor zwaar transport


Het Clean Power for Transport (CPT)-programma voorziet subsidies voor bedrijven die laadoplossingen voor elektrisch zwaar vrachtvervoer installeren. Bedrijven kunnen tot 20% van hun investering in de laadinfrastructuur gesubsidieerd krijgen, met een maximale subsidie van €250.000 per project.

Meer info hierover vind je op de VLAIO website.

Waalse Gewest

Steun voor landbouwinvesteringen


Waalse landbouwbedrijven kunnen rekenen op steun voor productieve investeringen. Plan je bijvoorbeeld om hernieuwbare energie te produceren? Dan heb je recht op een eenheidsbedrag dat vastgelegd is per soort investering en per kWp.

Het bedrag kan bovendien verhoogd worden. Bijvoorbeeld als je jonge landbouwer bent of als het landbouwbedrijf in een ZCNS-zone ligt. Deze verhogingen zijn cumulatief met een maximum van 40%. 
Meer informatie over de steun voor landbouwinvesteringen in 2025 vind je op de website van Wallonië.

Verplichtingen laadinfrastructuur Wallonië


  • Bestaande gebouwen (vanaf 2025): Niet-residentiële en collectief bewoonde gebouwen (zoals rusthuizen) met meer dan 20 parkeerplaatsen moeten minstens één laadpunt installeren en infrastructuur aanleggen voor 1 op 5 parkeerplaatsen voor toekomstige uitbreiding. 

  • Nieuwbouw (vergunning na 11 maart 2021): Voor nieuwe gebouwen met meer dan 10 parkeerplaatsen moet de infrastructuur voor minimaal 1 op 5 parkeerplaatsen aanwezig zijn, evenals twee laadpunten. Dit geldt voor zowel niet-residentiële als residentiële gebouwen. Residentiële gebouwen moeten voorbereid worden voor toekomstige laadpunten, maar hoeven ze niet meteen te installeren.

  • Ingrijpende renovaties: Bij ingrijpende renovaties geldt dezelfde verplichting als voor nieuwbouw, mits de renovatie de elektrische infrastructuur of het parkeerterrein betreft.

  • Uitzonderingen: Kleine en middelgrote ondernemingen (KMO’s) die eigenaar en gebruiker zijn, kunnen vrijgesteld worden van de verplichting om laadpunten te installeren, maar moeten wel de infrastructuur voor uitbreiding aanleggen. Bepaalde gebouwen met een micro-netwerk zijn theoretisch vrijgesteld, hoewel dergelijke netwerken nog niet bestaan in Wallonië.

Brussels Hoofdstedelijk Gewest

Groenestroomcertificaten in Brussel


Een conforme installatie van zonnepanelen geeft in Brussel recht op groenestroomcertificaten (GSC). BRUGEL kent de GSC’s toe op basis van de standen van je groene meter van netbeheerder Sibelga.

Via het extranet van BRUGEL kan je jouw GSC’s verkopen aan een elektriciteitsleverancier of een tussenpersoon die in het Brussels Gewest actief is. De prijzen zijn marktafhankelijk. Raadpleeg de gemiddelde prijzen op dit de site van BRUGEL. Je kan er ook voor kiezen om je GSC’s op vaste tijdstippen te verkopen aan ELIA tegen de garantieprijs van 65 euro.

Meer informatie over de plaatsing van een GSC-conform systeem vind je bij Sibelga.

Verplichtingen laadinfrastructuur Brussel

  • Kantoorgebouwen: Vanaf 1 januari 2025 moet minstens 10% van de parkeerplaatsen voorzien zijn van laadpunten, met een minimum van 2 laadpunten. Dit percentage moet tegen 2030 oplopen tot 20% en tegen 2035 naar 30%. 

  • Residentiële parkings: Vanaf 1 januari 2025 moet er voor elke bewoner met een elektrisch voertuig een laadpunt beschikbaar zijn op aanvraag, inclusief voor bezitters van plug-in hybriden. 
  • Openbare parkings en andere functies: Vanaf 1 januari 2025 moet 5% van de parkeerplaatsen uitgerust zijn met laadpunten, met een minimum van 2. Dit stijgt tegen 2030 naar 10% en tegen 2035 naar 20%. 

  • Snellaadpunten: Oplaadpunten van 50 kW of meer tellen als 5 reguliere laadpunten, en van 150 kW of meer als 10 reguliere laadpunten. 

  • Nieuwe parkings: Parkings die na 13 november 2022 een milieuvergunning krijgen, moeten meteen voldoen aan de quota voor 2035 (kantoorgebouwen 30%, openbare parkings 20%). 

  • Uitzonderingen: Afwijkingen zijn mogelijk bij technische onmogelijkheid of buitensporige kosten. In parkings met autoliften zijn laadpunten verboden, tenzij goedgekeurd met brandweeradvies.

  • Aanvullende voorschriften voor overdekte parkings: Snellaadpunten van 50 kW of meer zijn verboden in overdekte parkings, tenzij via een afwijking. Er moeten noodknoppen, ventilatiesystemen, en brandveiligheidsmaatregelen aanwezig zijn, zoals rookmelders en automatische uitschakeling bij brand.

Meer info vind je hier.