Subventions et législation pour les entreprises
Vous souhaitez rendre votre entreprise plus écologique? Les technologies énergétiques durables sont alors un choix intelligent. De plus, le gouvernement soutient cette transition avec plusieurs subventions intéressantes.
Cependant, il existe aussi certaines règles auxquelles votre entreprise doit se conformer. Avec ce guide, nous vous aiderons à naviguer à travers les avantages et les normes relatives aux installations que MR Solar peut réaliser pour votre entreprise.
Subventions par région

Région flamande
Obligations
Panneaux solaires obligatoires pour les bâtiments à forte consommation d'électricité
Si la consommation de votre bâtiment dépasse 1 gigawattheure par an, l'installation de panneaux solaires devient obligatoire d'ici le 1er avril 2026. Il doit être installé au moins 25 Wp de panneaux solaires pour chaque m² de toiture « horizontale ». Les panneaux peuvent être installés sur le toit concerné, mais aussi sur des abris pour voitures, des abris à vélos, contre la façade, etc.
Actuellement, vous pouvez faire installer les panneaux solaires en trois étapes.
Si le seuil n'a pas été franchi en 2021, les dates limites intermédiaires seront plus tardives. Les directives sont disponibles sur le site Web de la région de Flandre.
- Si le seuil de 1 gigawattheure a déjà été franchi en 2021, 12,5 Wp/m² doivent être installés d'ici le 1er avril 2026.
- D'ici le 1er janvier 2030, ce sera 18,75 Wp/m².
- Enfin, il faut atteindre une installation complète de 25 Wp/m² d'ici le 1er janvier 2035.
Si le seuil n'a pas été franchi en 2021, les dates limites intermédiaires seront plus tardives. Les directives sont disponibles sur le site Web de la région de Flandre.
Régime Supercap pour les entreprises
Les entreprises à forte consommation d'énergie sont souvent confrontées à des coûts élevés d'électricité, principalement en raison des taxes et des surtaxes intégrées dans la facture d'énergie. Le régime Supercap permet aux entreprises à forte intensité électrique d'être exemptées des coûts liés à l'obligation de quotas pour les certificats d'électricité verte et l'obligation de quotas pour la cogénération de chaleur et d'électricité.
En échange de cette exonération, l'entreprise demandeuse de soutien verse 0,5 ou 1 % de sa valeur ajoutée brute dans le Fonds énergétique. Le pourcentage dépend de certaines conditions. Le régime Supercap est coordonné par VEKA, et vous devez soumettre votre demande de soutien chaque année. Toutes les conditions et directives sont disponibles sur le site Web de la région de Flandre.
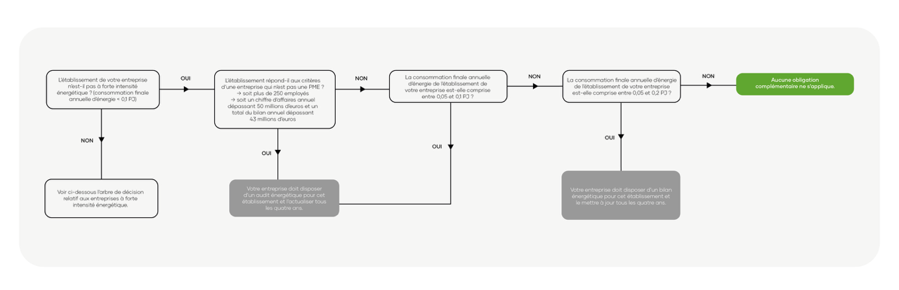
Obligations énergétiques pour les entreprises non énergivores
La région flamande établit des obligations en fonction de la consommation d'énergie et de la taille de l'établissement. Les PME dont la consommation d'énergie finale annuelle se situe entre 0,05 et 0,1 PJ doivent réaliser un audit énergétique chaque année. Les mesures rentables issues de cet audit doivent également être mises en œuvre.
Pour les grandes entreprises dont la consommation est inférieure à 0,1 PJ, les mêmes règles s'appliquent. Les PME avec une consommation plus faible, entre 0,02 et 0,05 PJ, doivent disposer d'un bilan énergétique et mettre en œuvre les mesures sans regret de leur secteur dans un délai de quatre ans. Les PME avec la consommation la plus faible (moins de 0,02 PJ) n'ont aucune obligation.
Pour plus d'informations sur les différentes obligations, consultez le site de la région de Flandre.
Obligations pour l'infrastructure de recharge en Flandre
Les autorités y font une distinction entre les bornes de recharge effectives et l'infrastructure de recharge. Cette dernière signifie la mise en place de conduites ou de gaines pour le câblage futur et les bornes de recharge pour véhicules électriques. Le câblage ou une borne de recharge elle-même n'est pas obligatoire, tant que les équipements de base sont présents.
ici sur le site de la région de Flandre.
- Parkings existants: Les entreprises et les bâtiments non résidentiels avec plus de 20 places de stationnement devront installer au moins 2 points de recharge à partir de 2025 et préparer l'infrastructure pour 1 place de stationnement sur 4.
- Nouveaux bâtiments: Les bâtiments résidentiels ayant un permis délivré après le 11 mars 2021 doivent préparer chaque place de stationnement pour l'infrastructure de recharge. Les bâtiments non résidentiels comptant plus de 10 places de stationnement doivent installer au minimum 2 points de recharge et prévoir l'infrastructure pour 25 % des places de stationnement.
- Rénovations importantes: Pour les bâtiments résidentiels avec plus de 10 places de stationnement, la même obligation que pour les nouvelles constructions s'applique si la rénovation concerne l'infrastructure électrique ou le parking lui-même. Les bâtiments non résidentiels doivent respecter les mêmes obligations que pour les nouvelles constructions.
ici sur le site de la région de Flandre.
Mesures de soutien financier
Déduction pour investissement accrue
Déduction d'investissement ordinaire (8%) :
- S'applique aux petites entreprises (selon la définition fiscale) et aux ASBL soumises à l'impôt des sociétés.
- L'infrastructure de recharge ne doit normalement pas être accessible au public, mais une exception s'applique dans ce cas..
- Applicable en 2025 (exercice d’imposition 2026) avec un pourcentage de déduction de 8%.
Déduction pour investissement accrue (40%):
- Spécifique pour l'infrastructure de recharge liée aux camions sans émissions de carbone.
- S'applique aux petites et grandes entreprises (selon la définition fiscale).
- Non cumulable avec la Prime Écologique.
- Pourcentage de déduction de 40% en 2025 (exercice d’imposition 2026).
Soutien stratégique en écologie (STRES) pour les batteries
Avec cette subvention, le gouvernement flamand souhaite encourager les PME et les grandes entreprises à investir dans des technologies qui, en raison de leur caractère spécifique à l'entreprise, ne peuvent pas être standardisées et, par conséquent, ne figurent pas sur la liste limitative des technologies de la Prime Écologique+.
L'investissement minimum est de 1,5 million d'euros. Le pourcentage de soutien varie de 20 à 55 % et dépend de la performance de la technologie, de la taille de l'entreprise, et s'applique au surcoût écologique des composants essentiels.
Le soutien est limité à un maximum de 500 000 € sur trois ans. Les grands systèmes de stockage d'énergie « innovants » peuvent bénéficier de cette mesure de soutien. Vous ne pouvez pas cumuler ce soutien avec la déduction pour investissement accrue. Plus d'informations sont disponibles sur le site de Vlaio.
L'investissement minimum est de 1,5 million d'euros. Le pourcentage de soutien varie de 20 à 55 % et dépend de la performance de la technologie, de la taille de l'entreprise, et s'applique au surcoût écologique des composants essentiels.
Le soutien est limité à un maximum de 500 000 € sur trois ans. Les grands systèmes de stockage d'énergie « innovants » peuvent bénéficier de cette mesure de soutien. Vous ne pouvez pas cumuler ce soutien avec la déduction pour investissement accrue. Plus d'informations sont disponibles sur le site de Vlaio.
Prime pour le retrait de l'amiante en combinaison avec des panneaux solaire
Vous faites retirer l'amiante du toit d'un bâtiment non chauffé et non résidentiel ? Et vous y installez ensuite des panneaux solaires ? Dans ce cas, vous pouvez bénéficier d'une prime de 12 euros/m² pour le retrait de l'amiante. Pour la désamiantage, vous devez pouvoir présenter un devis avec une facture (d'acompte) payée depuis le 1er janvier 2022.
Attention ! Vous ne pouvez demander la prime d'activation que jusqu'au 31 décembre 2025.Les panneaux solaires doivent couvrir au moins 10 % du toit assaini et être installés avant le 30 septembre 2027. Vous pouvez demander la prime auprès du gestionnaire de réseau Fluvius. Plus d'informations sur les conditions et la procédure de demande sont disponibles sur le site de la région de Flandre.
Véhicules d'entreprise électriques : avantages fiscaux et déductibilité
Les véhicules d'entreprise comprennent les voitures particulières, les véhicules à usage mixte, les minibus et les camions légers qui ne répondent pas à la définition fiscale de « véhicule utilitaire léger ». La déductibilité fiscale des véhicules d'entreprise dépend des émissions de CO₂ et du type de moteur. Plus les émissions sont élevées, plus le pourcentage de déduction est faible, avec un minimum de 40 % et un maximum de 100 %.
Pour les véhicules d'entreprise entièrement électriques, une déductibilité fiscale de 100 % est appliquée depuis le 1er janvier 2020 pendant toute la durée de leur utilisation. À partir de 2027, ce régime sera progressivement réduit : les véhicules électriques achetés en 2027 resteront déductibles à 95 %.
À partir de 2031, le pourcentage de déduction sera réduit à un tarif fixe de 67,5 %. Attention : le pourcentage de déduction est déterminé en fonction de l'année d'achat (ou de location/lease) et reste inchangé par la suite.
Pour plus d'informations, consultez le site de VLAIO
Prime Écologique + : Subvention pour stations de charge non publiques pour autocars/bus électriques et camions
Cette subvention est destinée aux entreprises qui souhaitent faire fonctionner leurs autocars, bus électriques ou camions avec de l'électricité verte. Si vous installez un chargeur rapide d'au moins 150 kW par point de charge, vous pouvez bénéficier d'une subvention nette de 30 % pour les PME ou de 10 % pour les grandes entreprises. Le soutien est limité à deux stations de charge non publiques, qui peuvent comprendre plusieurs bornes de recharge, et vous pouvez en faire la demande auprès de VLAIO. Vous pouvez consulter toutes les conditions sur le site de VLAIO.
Plan d'action 'Clean Power for Transport' pour le transport lourd
Le programme Clean Power for Transport (CPT) prévoit des subventions pour les entreprises qui installent des solutions de recharge pour le transport lourd électrique, avec un montant maximum de 250 000 € par projet. Les entreprises peuvent recevoir une subvention couvrant jusqu'à 20 % de leur investissement dans l'infrastructure de recharge.
Pour les solutions de recharge innovantes fixes, mobiles ou partagées, vous pouvez recevoir une subvention jusqu'à 40%. Plus d'informations sont disponibles sur le site de VLAIO.
Région wallonne
Soutien pour les investissements agricoles
Les entreprises agricoles wallonnes peuvent bénéficier d'un soutien pour les investissements productifs. Par exemple, si vous prévoyez de produire de l'énergie renouvelable, vous pouvez obtenir un montant unitaire fixé par type d'investissement et par kWc.
Le montant peut également être augmenté si vous êtes un jeune agriculteur, si l'exploitation agricole se situe dans une zone ZCNS, etc. Ces augmentations sont cumulables jusqu'à un maximum de 40 %.
Pour plus d'informations sur le soutien aux investissements agricoles, consultez le site de la Wallonie.
Obligations pour l'infrastructure de recharge en Wallonie
- Bâtiments existants (à partir de 2025): Les bâtiments non résidentiels et collectivement habités (comme les maisons de retraite) comptant plus de 20 places de stationnement doivent installer au moins un point de recharge et mettre en place une infrastructure pour 1 place de stationnement sur 5 en vue d'une expansion future.
- Nouveaux bâtiments (permis après le 11 mars 2021): Pour les nouveaux bâtiments comptant plus de 10 places de stationnement, l'infrastructure doit être présente pour au moins 1 place de stationnement sur 5, ainsi que deux points de recharge. Cela s'applique aux bâtiments non résidentiels et résidentiels. Les bâtiments résidentiels doivent être préparés pour l'installation future de points de recharge, mais ils ne sont pas tenus de les installer immédiatement.
- Rénovations importantes: En cas de rénovation importante, la même obligation s'applique que pour la construction neuve, à condition que la rénovation concerne l'infrastructure électrique ou le terrain de stationnement.
- Exceptions : Les petites et moyennes entreprises (PME) qui sont à la fois propriétaires et utilisateurs peuvent être exemptées de l'obligation d'installer des points de recharge, mais elles doivent tout de même installer l'infrastructure pour une expansion future. Certains bâtiments avec un micro-réseau sont théoriquement exemptés, bien que de tels réseaux n'existent pas encore en Wallonie.
Plus d'informations peuvent être consultées ici.
Région de Bruxelles-Capitale
Certificats d'énergie verte à Bruxelles
Une installation conforme de panneaux solaires donne droit à des certificats d'énergie verte à Bruxelles. BRUGEL attribue les certificats en fonction des relevés de votre compteur vert fourni par le gestionnaire de réseau Sibelga.
Via l'extranet de BRUGEL, vous pouvez vendre vos GSC à un fournisseur d'électricité ou à un intermédiaire actif dans la Région de Bruxelles-Capitale. Les prix sont dépendants du marché. Vous pouvez également choisir de vendre vos certificats à des moments fixes à ELIA au prix garanti de 65 euros.
Pour plus d'informations sur l'installation d'un système conforme aux certificats d'énergie verte, consultez Sibelga.
Obligations pour l'infrastructure de recharge à Bruxelles
- Bâtiments de bureaux: À partir du 1er janvier 2025, au moins 10 % des places de stationnement doivent être équipées de points de recharge, avec un minimum de 2 points de recharge. Ce pourcentage devra atteindre 20 % d'ici 2030 et 30 % d'ici 2035.
- Parkings résidentiels : À partir du 1er janvier 2025, un point de recharge devra être disponible sur demande pour chaque résident possédant un véhicule électrique, y compris pour les propriétaires de véhicules hybrides rechargeables.
- Parkings publics et autres fonctions : À partir du 1er janvier 2025, 5 % des places de stationnement doivent être équipées de points de recharge, avec un minimum de 2. Ce pourcentage passera à 10 % d'ici 2030 et à 20 % d'ici 2035.
- Points de recharge rapide : Les points de recharge de 50 kW ou plus comptent comme 5 points de recharge réguliers, et ceux de 150 kW ou plus comme 10 points de recharge réguliers.
- Nouveaux parkings : Les parkings qui obtiendront un permis environnemental après le 13 novembre 2022 doivent immédiatement se conformer aux quotas pour 2035 (bâtiments de bureaux 30 %, parkings publics 20 %).
- Exceptions : Des dérogations sont possibles en cas d'impossibilité technique ou de coûts excessifs. Dans les parkings avec ascenseurs pour voitures, les points de recharge sont interdits, sauf s'ils sont approuvés avec un avis des pompiers.
- Réglementations supplémentaires pour les parkings couverts : Les points de recharge rapide de 50 kW ou plus sont interdits dans les parkings couverts, sauf dérogation. Des boutons d'urgence, des systèmes de ventilation et des mesures de sécurité incendie doivent être présents, comme des détecteurs de fumée et une coupure automatique en cas d'incendie.